
0 :ハムスター速報 2021年12月15日 15:55 ID:hamusoku

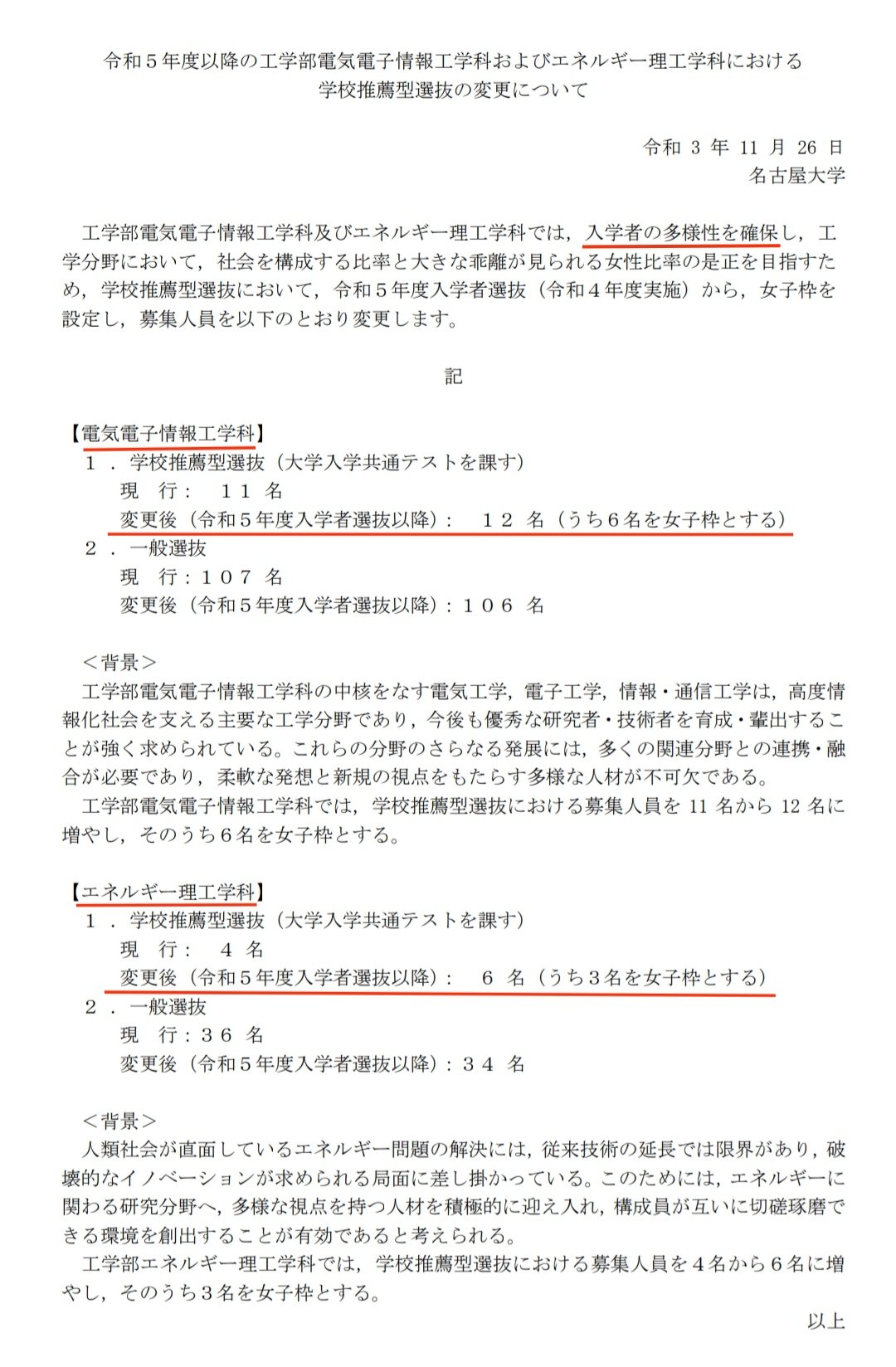
【速報】名古屋大学さん、"多様性の確保"を謳って推薦入試に「女子枠」を追加する 2023年度より pic.twitter.com/cwAdgyQSk6
— 滝沢ガレソ🎄❄ (@takigare3) December 15, 2021
心が女子の場合は【女子枠】に入りますか?🤔
— 🤫myon🤫 (@myon84683820) December 15, 2021
〇〇「特別扱いしないで!!!!」
— かまぼこ(かに風味) (@zazami_) December 15, 2021
これやると今度はLGPTQQIAP+の人が騒ぎ出しそう
— 璃 (@36pndhmkr) December 15, 2021
過ちは繰り返される… pic.twitter.com/jTgutR3fNQ
— 🦈Thinker🦈 (@Thinker_DoII) December 15, 2021
性自認は女なので受験してきます
— MIZUKINTV (@sunegebooboo) December 15, 2021
1 :名無しのハムスター2021年12月15日 15:58 ID:.DdWB9sC0
意味が分からない
2 :名無しのハムスター2021年12月15日 15:58 ID:DKI1HQaa0
これこそ差別なんだよな
3 :ハムスター名無し2021年12月15日 15:58 ID:j87XbfSK0
やめとけって
4 :名無しのハムスター2021年12月15日 15:58 ID:Xdi3S6.Y0
こういうことじゃないんだよなあ
5 :名無しのハムスター2021年12月15日 15:58 ID:RltzQj730
フェミ「女が優遇されるのはセーフ」
6 :ハムスター名無し2021年12月15日 15:58 ID:alvruY.j0
こういうのって誰が言い出すんだろうな、、、頭どうかしてるとしか思えない
7 :ハムスター名無し2021年12月15日 15:58 ID:LDjeW3lu0
この枠使わずに入学した女性も使ったこと疑われるんだろ
どう考えても悪手
8 :名無しのハムスター2021年12月15日 15:59 ID:NKpURB1a0
男女平等を謳う奴は、男女の待遇を同じにしようとする人と女が冷遇されてたから男より優遇しろって言う人がいる気がする。
9 :名無しのハムスター2021年12月15日 15:59 ID:RltzQj730
遠いな
心の平等
この国においては
10 :ハムスター名無し2021年12月15日 15:59 ID:gD6dWFET0
私立ならわかるが国立でやってしまうんか・・・
11 :ハムスター名無し2021年12月15日 15:59 ID:B58UxWfB0
さすが猟奇殺人犯を輩出した名門校だけある
12 :名無しのハムスター2021年12月15日 15:59 ID:FoKP0.wC0
平等と優遇の違い理解してる?
14 :ハムスター名無し2021年12月15日 15:59 ID:iKOtwTVl0
多様性って言葉の意味を教えてくれる教授はいない大学なのかあ…。
15 :名無しのハムスター2021年12月15日 15:59 ID:1aQP70F20
女子枠作るなら男子枠作ればええのに
それがわからない大学…あっ
16 :名無しのハムスター2021年12月15日 16:00 ID:BL9tEQap0
なお逆だとボロカスに叩かれる模様
17 :名無しのハムスター2021年12月15日 16:00 ID:N8q3L7wg0
こいうときに女性を弱者としてみている!差別だ!っていうのがフェミさんの仕事なのでは?
20 :名無しのハムスター2021年12月15日 16:01 ID:RltzQj730
>>17
有利になるケースは全部だんまり定期
18 :ハムスター名無し2021年12月15日 16:00 ID:tynAEXq.0
多様性とは??
19 :名無しのハムスター2021年12月15日 16:01 ID:o7cvuIq20
まさかとは思うが、これ特定外国人枠の前フリじゃないよな?
23 :ハムスター名無し2021年12月15日 16:02 ID:GD7y1X540
差別たーのしー!!!
24 :名無しのハムスター2021年12月15日 16:02 ID:mv.VIyE40
どうしてこうも一般の感覚とズレるのか
26 :名無しのハムスター2021年12月15日 16:03 ID:RltzQj730
これ自体が無意識下で行われる
「女は真っ当に戦ったら男には勝てないから下駄履かせてやる」
という最大の侮辱行為だということに気付いかないのかね
41 :ハムスター名無し2021年12月15日 16:06 ID:hFJvXvip0
>>26
それに気付かないのがおふぇみよ。男性の気分で自分たちの扱いが変わる社会を迎合してる阿呆。
29 :ハムスター名無し2021年12月15日 16:04 ID:N.hEPS5c0
残り6名は男子枠とは言ってない
30 :名無しのハムスター2021年12月15日 16:04 ID:S34xNzah0
なんでもかんでも騒ぎを起こしたいだけのフェミが反対すんじゃね?「女性をバカにしてる」って
31 :ハムスター名無し2021年12月15日 16:04 ID:yRYpQN2Q0
でも日本のフェミニストが求めているのはこういう特権だろ?文字通りの女性主義なんだから。
32 :名無しのハムスター2021年12月15日 16:05 ID:uRUepnR00
自分からブランドを落としに行く名古屋大学さん
34 :ハムスター名無し2021年12月15日 16:05 ID:gg4LZ3nv0
スポーツも男女分けるのやめようぜ
35 :ハムスター名無し2021年12月15日 16:05 ID:RAJvAkfk0
数学・物理・英語の基礎力が無いとやっていけないでしょう
私立は院でもひどいのがいるみたいだけど
36 :名無しのハムスター2021年12月15日 16:05 ID:a00nrHCY0
ツイフェミ仕事の時間やぞ
37 :名無しのハムスター2021年12月15日 16:05 ID:ZDzy6GB.0
女子がいた方が男子もやる気が出るとか?
多様性なら障害枠とかも必要になってくるんじゃないの。何にせよやらかした感すごいなぁ。
38 :名無しのハムスター2021年12月15日 16:06 ID:YgwYQ4zz0
これが地獄の始まりとは誰も…
いや、だれでもわかる話やったわ
43 :名無しのハムスター2021年12月15日 16:07 ID:F3JfFAsN0
いつまでこういう下らないことが続くのか
46 :名無しのハムスター2021年12月15日 16:08 ID:68f5AJ2s0
逆に女性を馬鹿にしてる気がするんだがw
ハム速公式twitter
https://twitter.com/hamusoku
![]()
今週の人気記事一覧






















































コメント一覧
どう考えても悪手
心の平等
この国においては
タイトルに悪意を感じるけど。
それがわからない大学…あっ
有利になるケースは全部だんまり定期
性別ではなく能力で区別して欲しい
誇張はされてるけど
入試はあったとして上位6人男性で7位が女性なら1〜3位の男性と7位の女性が入れることになるわけだしね
「女は真っ当に戦ったら男には勝てないから下駄履かせてやる」
という最大の侮辱行為だということに気付いかないのかね
仮に点数が高かったとしても男性の方が多かったら世間から叩かれるのはこの他でもないココの大学だし・・
私立は院でもひどいのがいるみたいだけど
多様性なら障害枠とかも必要になってくるんじゃないの。何にせよやらかした感すごいなぁ。
いや、だれでもわかる話やったわ
それに気付かないのがおふぇみよ。男性の気分で自分たちの扱いが変わる社会を迎合してる阿呆。
とはいえ推薦選抜だし単純に学力だけで判断されないのでは
無理。人間である限り永遠に続く。人間自体が「自分は【人間だから】特別だ」と思い込んでるからね。
自分にとって自分が特別なのは自分だからであって、それはあくまでも自分という個の中で完結すべき思想だったはずなんだけどね。いつの間にか人間社会全体がトチ狂ったことになってる。
女性だからって理由で合格とするのは男女差別に当たらないってこと?
センター試験(今はセンター言わないのか?)も課すってあるよな?
溢れたときは差別だと言うけど定員割れしても補償してくれるわけではないし
男子枠減ってるんだが・・・算数もできねーのかよwww
トリエンナーレ県知事と金メダル齧り市長の所だし…
ついていけなくなるのが火を見るよりも明らか
実力で合格できるわけないじゃん
男に一切敵わない
普通の思考回路してればそう考えるんだよ。
だが、阿呆なおふぇみとそれに毒された阿呆は「女性の待遇改善!すばらしいことね」と間抜け面で大騒ぎする。それが「男の気分次第で下駄を履かすも脱がすも思い通りになる」という真の男尊女卑社会とも理解せずにね。
保育士にも「男子枠」作ろうぜ!
俺が応募してやるよぐへへのへ
多様性は大事だからな!
要らねー
大学をどうこうする知能じゃないだろう
猟奇殺人のイメージしかないんやが
軍隊だと少数の女子がいると全体のパフォーマンスが上がるのはデータであるはず
ただ戦歴はあがるけど死亡率も高くなるんだけどな
それに勉強に関しては男子校の方が上とかあるからこのケースだとどうかわからん
好寿院医学校で男子の中に混じりながら優秀な成績を残し、奈良時代の文献までしらべ、女医公許をかちとり、医術開業試験に合格した経緯は本当たいへんだったろうな、と、、。
高校時代真面目に勉強するからな
センターと顔で足切りしてクオーター制くらいやれ
スイスで、軍の訓練に女性が参加しないのは平等ではない!と参加した女性のフェミニスト思い出す
名古屋大学の偏差値は約60、決してFランではないから大手企業に就職する人が殆ど。もちろん著名人も多く排出してる、wikiをご覧になるといい。
某医大では女の合格ラインが男より高いせいで男より高得点取った女が落とされてたが…まさかこれでバランスをとったつもりとか?
それは会社が頑張ればいい。『簡単な事務作業!資格・経歴不要』って売り文句で最低限の入力とかだけやらせる、可愛い子枠作るだけでいい。学問の場で調整することじゃねえわ。
だけど、「男」と「女」の枠だけでは「多様性」とは言えないのでは?
それなりに意識高くないと、卒業できないのわかっているからバカは入学しない
ジェンダー専門の図書館&カフェが数年前にできた。
この程度のアファーマティブ・アクションは普通なんだろうよ。
田嶋陽子がそこまで言って委員会で、
女は虐げられてきたから下駄履かせてもらうぐらいでいい、って言っていてワロタw
だよね、ふつうそう思うよね。
それ以降はお荷物が許されるほど取り巻きにも余裕がなくなっていくし、
そうすると普通の大学以上に生き残りや這い上がりがきつくなって酷い崩れ方をする
まぁ普通に実力で入ってる女学生方は普通に通り抜けるだけだから気にする必要はないけど
今まで何とも思ってなかったくせに今更正義ぶるな
チャンスの平等はわかる
結果の平等はマジでそれこそ差別だろ
>某医大では女の合格ラインが男より高いせいで男より高得点取った女が落とされてたが
某私立医大は入試で女子に下駄を履かせて「優遇」してたよ。
私立医大にとっては何よりも重要な国家試験の合格率が女子の方が高いから、という理由で。
東京医大の件で、文科省から調査が来た時に、こっちに関しても報告したんだけど、無視されたw
昔の男が優遇されてきたとして、今の男が不利益を被ることは許されない
文系学部とは訳が違うわ
ずっと飼われてなさい
それこそ超高校生級の幸運みたいに抽選枠で
勝手に80さんに差別主義者の犯罪者予備軍のレッテル貼られてて草、by現役名古屋大生
理不尽じゃないぞ
医者は勉強だけできてもダメだから
実務能力が男より低い女は冷遇されて当然
そもそも希望者が男女比10:1なら、成績が均等だとして合格者も10:1になるのが自然なところ、女性枠を3とかにすると男性に比べてレベル低くても合格できてしまう→女性全体のレベルが低いと見られる
って流れが悔しい
やるべきことは女性枠設けることじゃなくて、希望者の女性割合が増える方法を考えることじゃないのか
偏差値の高さで言えば私立文系>国立理系だし
なんで うんえい が あたまわるい こと してるのー? ねー なんでー?
障碍者雇用枠と大差ないだろこれ
本事業は、平成29年度に採択された文部科学省「ダイバーシティ研究環境実現イニシアティブ(特色型)」の一環として実施するものであり、大学経費により、真に優秀な女性研究者の養成を目的として、学術雑誌または本への投稿論文の英文校閲費用を助成する事業です
応募資格
名古屋大学に所属する女性研究者(特任教員、研究員、医員等を含む。学生および研究生等は除く)
そんなもんに嫉妬する程度の学力ならち〇こ取って男辞めちまえ
お前が馬鹿なだけちゃう?学歴って、、、。
その前に医大で男が馬鹿だって晒してしまっているが大丈夫か?
あ、こいつ使えねぇってw判断できる
やる気なしの寄生虫役立たずができあがるだけ
誰かが泣いているのだ。
推薦した高校の教師諸共バカなら救いようがないんだが
名大側はせめて推薦だけでも男女均等数にと考えてのことだろうが、問題は入学後の研究や就職の受け入れ先で、男性が優遇されてしまうこと。ここは大昔から改善されていない。
ソースはうちの娘。こういうの私も分かっていたが本人の希望で反対しなかったが、やはり院はやめて文系就職(外資)で落ち着いた。本人なりに落胆はあったようだ。
せめて体力ならまだしも実務能力??
18歳年齢だと男子に伸び代あるから男子加点は昔の人の知恵だったとは思うけどね
名大の工学部ならある程度の学力ないと単位とれないのでは?
男が差別されてるって言うけど、差別されてる男って自ら気持ち悪い見た目になった陰キャだから自業自得としか思えんのよな
ただでさえ入学後に問題あるなら、ここでこの区切り方はめっちゃ悪手じゃん。
今までは「でも実力あるから入れたんですが?」と言い返せたところが「お前の入った枠で本来入れた男がいたかもな」で返されたら何も言えなくなるし。
娘さんはそうなる前に卒業できて良かったかもな
推薦入試でどんな馬鹿でも女なら入れるって悪意の塊だね
それに釣られてる男のコメントもやべぇ
女様優遇しろ!←本音
・私立(中堅)東洋大学経済学部、日本大学法学部、専修大学人間科学部:57.5~60
・国立(旧帝)名古屋大学理学部:55~57.5、名古屋大学工学部:57.5~60
東京では「めいだい」と言えば明治大学のことを指し、ニッコマ以下の名古屋大学はFラン扱いw
なんで差別問題を個人の問題で話してるん?
いやほんとに何言ってんの?
馬鹿じゃ推薦とれないことと性差で優遇することはまったく別の問題だろ
せっかくその難しい推薦とれても男だったという理由で能力とは関係なく成績の低い女が優先されるのが問題ってみんなわかってると思うけど、なんでそんな頓珍漢なこと言い出しちゃうのかな
全然問題の構造が捉えられる力がない人が言っても、娘さんの話も本当に性差で扱いが違ったのか疑わしいわ
本当に何なの?何してんの? 男女だけが先行して人間の能力実力を蔑ろかよ
しかもハナから女は学習できない学力身に付かないって相対的に断言してんじゃん マジで杓子定規がどちらにも歪んで失礼してると思うんだが、、、
70人以上いるクラスに女子3人だったわ
こういうのやって欲しかった
元々男子枠の推薦はあったけど女子枠はなかったんだよ
だから作ったんだけど、こうやって利用されましたね
あなたも簡単に乗せられ騙されてくれてありがとうございます
異性分断工作は簡単だと教え困れましたが簡単でした
アイツも生物学的には女だし、懲りてないんかな
宮廷も東大京大以外はゾロゾロ偏差値落ちてきてるし
ただ女性に人気のない大学で集まらなかっただけなんでは??
平成時代に工業高校で女子1人だった時も区別としては色々学校側が配慮してくれたけど変な差別はされなかったな…
なんか頭の悪い人がこういうの考えるのかな?
文句があるなら名古屋大学訴えればOK
工学部の男女比率が9:1らしい
ゴミみたいな作りの道路は作るは
爺は園児の列に突っ込むし、
知事はトリエンナーレでダブスタヘイト。
極めつけは大学で謎の女子枠(笑)を作り、
差別の後押し!
愛知住みだがここの県やべえわ。アホすぎる。
ちな日大だけどこんな味噌臭い田舎のバカ大学と比較すんなや
そんなレベルの奴じゃ留年して中退しそうですね
LGBTを主張したら入れるぞ
入れなかったら多様化を排除する差別大学や
早慶レベルならまだしも、日駒レベルでよく言えるね
まじでなんで九州大に学ばなかったんだよ
少なくともお前が入れるような所ちゃうぞ
日本も10年経てば上位トップ10は早慶を頂点とした私大で独占される。(トップ10以内には日本大学も含む)
その証拠に、今や早慶上智ICUの偏差値は東京大学をも凌駕する。
1.早稲田政経、商学部、慶應法、経済など:70~72.5
2.上智大学国際教養、国際基督教大学(ICU)教養など:67.5~70
3.東京大学文科2、3類:65~67.5
残念ながらツイフェミは女性が優遇されることは見えない聞こえない
日本のツイフェミはフェミニストじゃなくてミサンドリスト(男性嫌悪者)
あなた、そんな物言いしてたら今後の人生敵ばかり作ることになりますよ。ハブられて孤立して鬱で退職して引きこもり。まずは見下すことをやめなさい。老婆心
格好しか考えていない。
困れ…
理由の説明どころか女子が欲しいことすら言いたがっていないのは感じ悪いね
どの国なら近いんだろうなw
女子のトップを上から順に取っていくんだろ?
現実的に考えて、すべての女子の実力がすべての男子の後に来るわけじゃないので、
外れるのは下から三番目の男子もしくは女子。
今まで女子だからって理由で採点基準下げたりして来たんだから
一定数の人数増えるまでこの措置はしゃーないだろ。
男女比が同じくらいになればこんな枠はなくなるよ。
後にフルタイムで働ける医者になる率が肝の医大ならともかく
大学生の選別で男女に差をつける意味のなさよ
絶対これをネタに女にネチネチ絡む男いるで
男の嫉妬のほうが陰湿で執拗で怖いんだぞ
名大の工学部6人枠の選抜に受かるような奴がバカのわけねーじゃんw
少なくともスレ立てた奴よりずっと賢いと思うわww
名大をバカにできる大学の方々はさぞ優秀な研究者をたくさん輩出してるんだろうなあ
東京の人たちは幼いころから塾通いして、恵まれた教育を受けてるからノーベル賞も都知事も、うなるほどいるだろうし
同じ学科に女子がいるだけでモチベ上がるから
男しかいねぇ工学部に華を与える良采配
※なお入ってくるのはブス
大学は大学でSNS経由でレッテル貼られるだけ
こんな事をすれば女子の受験生が来なくなるぞ
だから医学部と言えど名古屋大学はたいしたことはないw
男性差別の中、実力で蹂躙してこそ漢やろ。文句言うてる無能男児は恥を知れ恥を
理系で女に下駄履かせてまで男を減らすことが好結果になるとはとても思えんが
これは推薦枠だから面接があるわけで…いや何でもない
ってとこだろ
タイトルに悪意がありすぎるよね。
大学から訴えられないようにね。
試験したから平等って思ってる?同じ試験受けても合格基準違うから言われてるんですよ。
点数については下駄を履かせていないぞ。
面接においては適正に従って男の比重が増えたに過ぎない。
そうしなければ医療が崩壊する。だってまんさんは楽な科しか希望しないから。つまりは身から出た錆。常に女はクズだってこと。
アメリカの大学の黒人優遇枠みたいなもんか?
たった一例かつ、一部の切り取りだからな。全体を通して男のほうが学力は高い。
そして男を優先したのはそうしなければ、女が負担の少ない科にしかいかないから、医療全体のマイナスになる。
つまり医療でも女は足手まとい。
しかもそれを提唱してる現代人のほとんどが冷遇された経験なんてされてない。
過去そういうことがあったから今の女を優遇しろって言う謎理論もとい吐瀉物を撒き散らかしてる。
どうかするまで言われるからや
じゃあやるけど批判されたから止めることになりましたってのが欲しい
クレームに勝つのは別のクレームという話し
多様性と差別の差も理解できてないんだよ?
差っていうか別物なのに理解できてないってどういうこと?
実力あんまり変わらんやろ。だから不公平となる訳で。
これを男の立場から訴えると女たちが男のくせに~ってディスってくるからな。
女尊男卑国家だからな
女性様はそれだけで特権階級よ
ワイも工学部国立推薦組だが、学科自体の比率は男女9:1くらいだったけど、推薦で受かったのは1:1くらいやったで
言わないだけでそういう風潮があったのかもしれん
ただ、女子で工学部推薦受けるって、オール5に近くて研究とかでバンバン賞とってるような子ばかりだったから、単に質の差なのかもしれないし、なんともいえん
平等というのは機会の平等であり、審査受ける基準や、機会の平等を求めなければ、それは差別
普通に日大の全学部>名古屋医学やろ
田舎のバカ大学だからノー勉でも入れる
入った後ついていけなくて詰むだろこれ
男性差別に見えるけど、その実女性を軽視してるよねって思う
まぁどっちにせよ馬鹿じゃねーのって制度だけどw
結局、理系の研究って資本とチームワークと時間のどれが欠けてもうまくいかないから、出産子育てで中断される女性には向かないんだよな。
少子化を抑制したいのか、女性の社会進出を促進したいのか、両方を望んでもうまくいくわけない。
フェミとか多様性とかってものが根本的に間違ってる
今の日本は多様性でもフェミニズムでもなくただ単に女性優遇(男性差別)してるだけ
東大、東工大、早慶の理工辺りでこれをやったらついていけなくてほぼ詰むね。
無試験で何十人も入れるならともかく6名や3名で優遇優遇言うのも何だかなあ
特に真面目に受験した人間が被害受ける
フェミニストなんぞよりよほど陰湿で執拗で攻撃的だからなこいつら
どこでも因縁つけてくるようになるからやってられんマジで
女性は劣ってるんだから余裕ある男性は文句言わんさ
もっともっと優遇してやろうよ
受験生の段階で男女差が大きいのであれば、女子がもっと受験したくなる学校にするような方策を取ればいい。
直接男女比率をいじくるのはちょっとね。
今回のこれ、真っ当に頑張ってる女の足引っ張るよね、特別枠でレベル低い女子に足を引っ張られるのは真っ当に頑張ってる女子
医学部の一部の話でしょ?確かにあれは大問題だと思うけど、それを踏まえて男子優遇の歴史とか言っちゃダメでしょ。
それは医大の話だし、同じ成績なら男を取ってたって話だろ
あれもちゃんと理由を説明してオープンにしてたら良かったのにね、私大なんだし。
こんなことでは文句言わん
まだまだ女性優遇していいよ
男子枠も作ればいいんじゃね。何で作んないのよ
女子大も結構文句言われてると思うぞ?
合格ライン上のやつらは大して優劣の差はないと思うよ。その上で女限定で拾われたら、やっぱ良くないんじゃないかな?
笑えるw
理工学なんて女子は普通受けないし
男性は余裕があり過ぎちゃうからな
こんなの足枷になる男なんていないっしょ
馬鹿や無能に配慮して枠が減るのは、多様性や男女平等じゃないよ。
性別や貧困に関わらず機会、天才・努力の秀才など能力に対して、平等に戦える場じゃないと。
単に学部の傾向で女子が来ないから超優遇するからお願い!来て!って話だろ
男性が負けてるなんて何かの間違いだろ
あろうことか優遇されてるなんて、信じられない
合格枠を作るんじゃなくて卒業後の進路を確保する方が大事だと思うわ
女子6人男子6人とるよ!て意味だと思ったけどちがうん?
男性は優れているからどうにでもなる
4割女性でいいよ
fラン卒で草
ちな日大だけど田舎のバカfラン大学出身とか恥ずかしすぎて笑えるw
平等だと差が付きすぎちゃうんだろ
せっかくのキャンパスライフが野郎とつるんだ汗クセェどころか汚臭の記憶しかないようなのは御免被りたいだろ!
じゃあ仕方ないだろ!我慢しろ!
スレタイ詐欺だろ、共通テストを課すって書いてあるんだが?
> 現代人のほとんどが冷遇された経験なんてされてない
なんでそんなこと分かるの?
モテない男が拗らせてる意見にしか見えないからソースくれ
ポジティブアクション定期
冷遇された経験ないって働けばそんなのクソほどわかるのに
あっ…(察し)
反政府活動をしてる人間を寮に受け入れてる京大をdisんなよ
男と女じゃ差がありすぎるが故の措置なんだから
一部の話を全体として語るのは男によくあることですがそれは…?
お薬いつもより多めに出しておきますね
知らないものを教えるのは不可能だからな
特に電気電子とか入った後めっちゃ苦労するぞw
まあ推薦で6名だからどんなにバカでもってのは無理だよね。
毎年女の推薦受験者が6名以下ならまだしも。
お前さっき早稲田整形とか言うっとったやんけ
嘘ばっかつくなや
ほんまパヨくは(怒)
こんなの機会の平等じゃないて差別だ
更正にしてほしいて 日本のフェミは自分たちさえ良ければいいからねww
じゃあなんで男性枠はないんだ?
どんなバカでも入れるって、なぜそう思ったんだ?
こういう事書くの大抵パだからね
女性のみなさんは覚えておきましょう
この学部の女性が少ないのは差別されてたからなの?
じゃなきゃアファーマティブ・アクションっておかしくない?
ただフェミニストって男も女もいるから、フェミ男が声を上げないのは、完全に女にモテたくてフェミ騎士やってることの証左になる。
本物のフェミニストでカッコいい
フェミがなぜ馬鹿にされるのか幼稚なフェミニズム学で解明しろよw
×女が優遇されるのはセーフ
○女が優遇される世界にしていく
ワイがどこ出身だろうが名古屋がfランバカ大学であることには変わりないぞw
現実を見ようね😂
国産大は元々その程度なんだよ
答え合わせサンキュ
この嘘つきめ
採用基準から外しておきますね
自分だってそうしたし、それが受験。
そうしないと今後旧帝大卒の女性すら信用されなくて馬鹿にされかねない。
自分たちで自分たちの首絞めるな。
実力で入学済みの女子学生が、実力より低く見られそうでかわいそう
男が女より有能なら残り6枠はもれなく男になるから無問題
多様性大事にしてんのになんでわざわざ限定した枠を設ける
名古屋県人(笑)
まぁこれよな
むしろ男子が6名を切ったら、少なくとも一人は女より不細工だったから落ちたことになる
女子優遇枠を作るのもしょうがないね
これな
試験の振り落としが特権パスの枠としか思ってないといいじゃんなんだろうけど
よっぽど図太くないとどこかで経歴だけ立派なんて実力以上求められて死ぬよ
いうて医学部とかも女ってだけで無断で足切りしてたみたいだし
それに比べたら公にしてるぶんまだ良心的じゃね
実際 女が社会に出始めてから加速度的に発展してるし
そのとおり
女子の方が優秀だから実際は男を優遇しているのが実情
ガチの実力のやつまであほ扱いされるやん。
で、使ってないただの関係ないの迄「女さんは~」ってバカにされる。
純粋な実力勝負でいいんだよ
実際に優遇されてるのは男の方だってバレたけどな
普通に点数や成績で決めろやって思うんだけど
こんなんして貰わないと保てない多様性なら潰えてしまえ
それが受験の正しい在り方だろ
キモイじゃなくて、気持ちは女性よ!!
だから入れて!違うもんは、入れたり出したりしてるけど!
by ジェンダー伊藤
ジェンダー枠は?(チンポ切ってる系)
でも、剛毛だけど、ダメ?
天国に1番近い島、、、
普通に考えれば当たり前の話なんだが
ワイがどこ出身だろうが名古屋がfランバカ大学であることには変わりないぞw
現実を見ようね😂
女がいないから枠作って入れますって言ってのんが頭おかしいのがわからんのか
男が作ってきた流れに乗っかってるだけなのに女が発展させてるは笑わせる
国立がやったら本当のバカ私立も続く
そっからが地獄のはじまりだ
今までは男子〇〇名、女子〇〇名だったのを合計数として男女比率を問わないとする、
これがいいのだろうか?
大学のようなところでは男女比が問題になる事は少ないだろう、
しかし、高校は男女別で行う事やクラス分けなど男女比が同等だから成り立つ事も多いはず、
女子生徒で男子よりも学力試験が上なのに落ちる生徒がいるのがおかしいという指摘からなんだけど
元々、都立高の受験においては同じ高校でも男女で偏差値などが明確に違う事が分かっており、
男子ならいけるけど女子だと難しいみたいな事は承知していたはず、
なんでもかんでも男女同数、または能力だけの判断はダメだと思う
学科見ろよ。
女子の理系進学率15%しかない日本で、入って卒業出来るんであれば万々歳レベルの背策だ。
アホなら1年目で留年繰り返してがくひ中退せざるを得ないレベルだ。
批難的に騒いでる奴らは浅慮過ぎる。
君は東京医大の男子優遇に声を上げたのかな?ん?
名古屋大学も一例ですよね
慰安婦大村を忘れないで!
医者はしゃーない
マジで女のせいで医者はブラック労働化してるから
名古屋大学:男女別で点数が大きく違っても女子枠作ったで⇒は?
これもし女性より男性が点数低くても同じ数だけ取るって言ったら大炎上不可避じゃん
女子優遇して男性差別してるだろ、なんでこれに糞ババアの馬鹿ブスは騒がないの?
こんなんだから女は馬鹿が多いって言われるんだよ、有能は男女で違いないけど無能な馬鹿女は無能な男より周りに害をまき散らすから
そういう実務も関係して数人は女子が欲しいのかな
差別っちゃ差別だけど見栄えというか、変な人たちからバッシングされないために仕方ない感じか
除く理由は?
fラン卒で草
ちな日大だけど正直見下してるわ
何で女のせい?
第一、黙って足切りしていい理由にはなってないよね
本当に女に対する差別には屁理屈こねて甘いことで
受験者数も男女比が5:5なら平等だけど、男性受験者のほうが多いなら女性であるだけで有利になる
賢かったらこんな枠要らないよなぁ
実力のある人にとっては性別だけで下に見られるって迷惑な話だよな
勉強と部活しかしていない真面目な進学校の生徒よりも「深み」があるし、総合的、俯瞰的、大局的に見て適切と考えられるから。
ああ、あと多様性にも資する。
だから医大ではない大学生の選別で男女に差をつける意味はないということでは?
女がそれを認めるならあってもいいんやない
あれの理由は理解できるがこの多様性は理由になってない、障がい者にも失礼。
最初から平等とか言うなって感じ
優遇してもらいたいだけのフェミニストが多い
だからあれは差別で問題になっただろ?
今回も同じ差別なのに正当化しようとしてるから騒いでんだよクソま◯こ
真の平等
こういうやつが学長やったんやろな笑
男女で別々に決めてるのが差別なんだろーが
そんなんも分からんのかクソま◯こ
自分が入学した時はもっと高かった
fラン卒で草
共学のはずがほぼ男子校みたいな青春過ごすこと考えたらこっちの方がいいわ
入学したあと歯科医とか目指すのばっかで外科医のなり手が居ないとかって話じゃなかったかな
それは男女関係ない
個人による
何でも差別に持っていこうとするお前みたいな、な
Fラン以下の超低レベルだろこの大学w
名大なんか入っても学力的についていけないだろ
学科別に試験すれば良いだけで、性別で足切りしてたら外科に行きたい女子を切って皮膚科や眼科に行きたい男子を入学させてるだけなんだよな。
医学部の女子一律減点とかそんな昔の話だったっけ?
男「男が優遇されるのは当たり前だからセーフ」
学科別とはたまげたなあ
大学を知らなさそう
フェミニストは女性優遇主義じゃなくて、男女差別撤廃主義のことで
あらゆることを平等に扱うことで
レディファーストとかはめちゃくちゃ女性差別なんだよなぁ
そもそも性別による枠組みがあるのがおかしいのよ。
本来公平である人間にあらゆる枠組みをつけて
扱いを変えることはおかしいのよ。
性別を見ずに、能力だけ見ろ
まあ中卒のお前は蔑まれても仕方ない非人コジキだもんな笑
それはお前がバカだからだよ(笑)
バカなお前は差別されても仕方ないのよ
お前は頭が悪くて妬み嫉みの塊だから理解できないんだよ
全員に会ってその人の来し方の調査もせずに断定しちゃうお前は嘘つきなんだよー
自覚しなさいね嘘つきバカ男
都立高男女別枠に戻せや
男が不利益になる変更ばっかりしてんじゃねーぞ
女の方が教育費投入されてるはずなんだがな!!!!
これも差別なんだから当然廃止されるべきだ。
彼女優秀な研究者なんだけど(将来猿橋賞もってくらい)こんな企画に関わってホルホルしてたら絶縁するしかない
コメントする